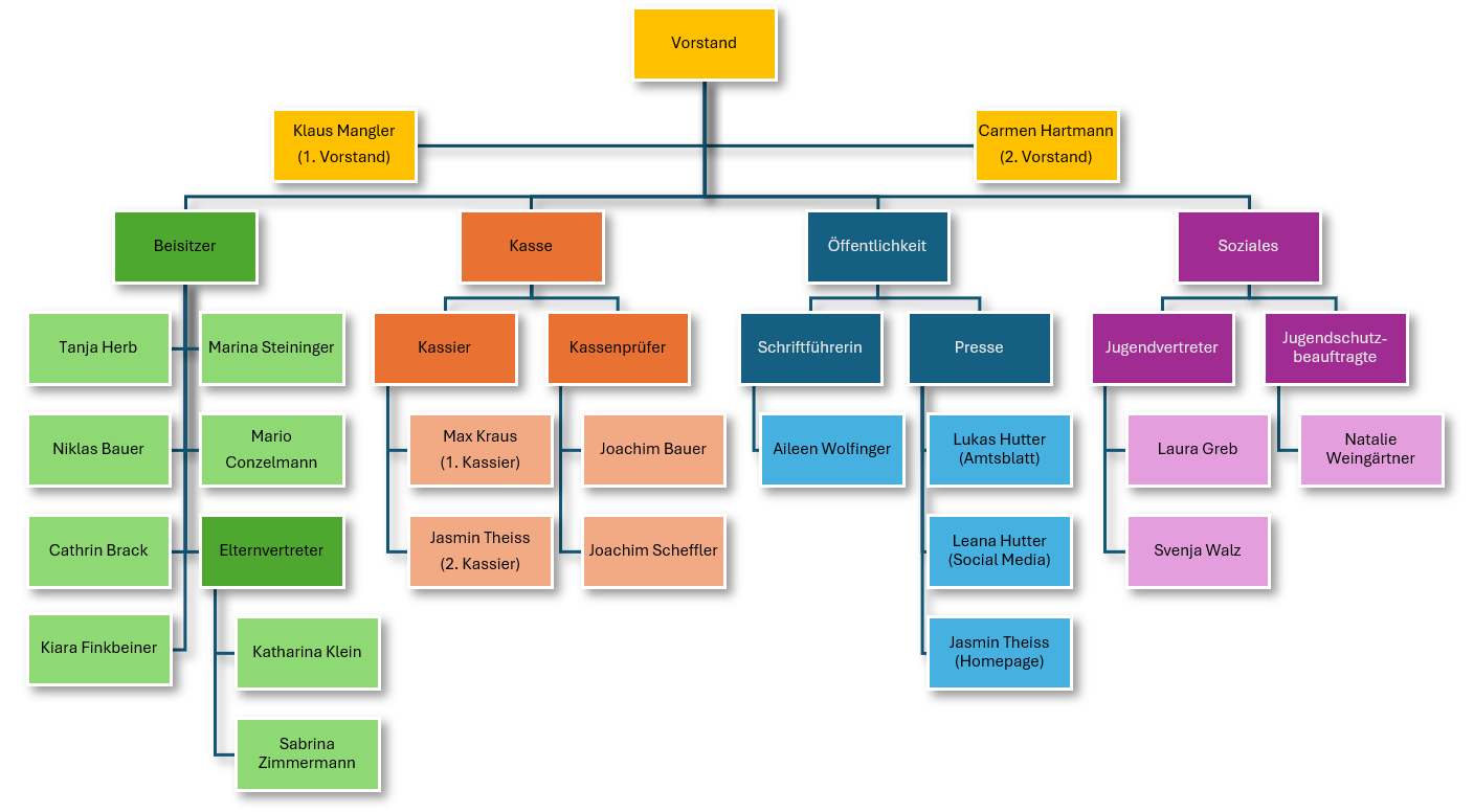
Hinten: Mario Conzelmann (Beisitzer), Niklas Bauer (Beisitzer), Klaus Mangler (1. Vorstand), Klaus Hutter, Cathrin Brack (Instrumentenwartin), Carmen Hartmann (2. Vorständin), Sabrina Zimmermann (Elternvertreterin), Marina Steiniger (Beisitzerin), Katharina Klein (Elternvertreterin), Joachim Bauer (Kassenprüfer), Natalie Weingärtner (Jugendschutzbeauftragte), Jasmin Theiss (2. Kassierin), Tanja Herb (Beisitzerin), Joachim Scheffler (Kassenprüfer)
Vorne: Lukas Hutter (Pressewart), Max Kraus (1. Kassier), Oliver Heidlauf (Jugendvertreter), Kiara Finkbeiner (Beisitzerin), Aileen Wolfinger (Schriftführerin), Leana Hutter (Social-Media-Beauftragte)

Unsere Dirigenten
| Carmen Hartmann | Schülerkapelle seit 2000 |
| Dominik Wagner | Jugendkapelle seit 2025 |
Unsere Ausbilder
| Klarinette | Carmen Hartmann |
| Posaune | Bernd Gemeinder |
| Querflöte | Carmen Hartmann |
| Saxophon | Carmen Hartmann |
| Schlagzeug | Dennis Benz, Marcel Ehrentraut |
| Tenorhorn Euphonium |
Max Kraus, Tobias Mauch |
| Trompete | Jana Reiser, Daniel Kern, Michael Pietsch-Rether |
| E-Bass | Clemens Treiber |
| Musikalische Früherziehung & Blockflöte | Carmen Hartmann |